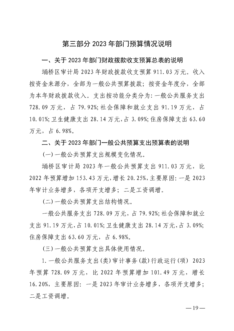
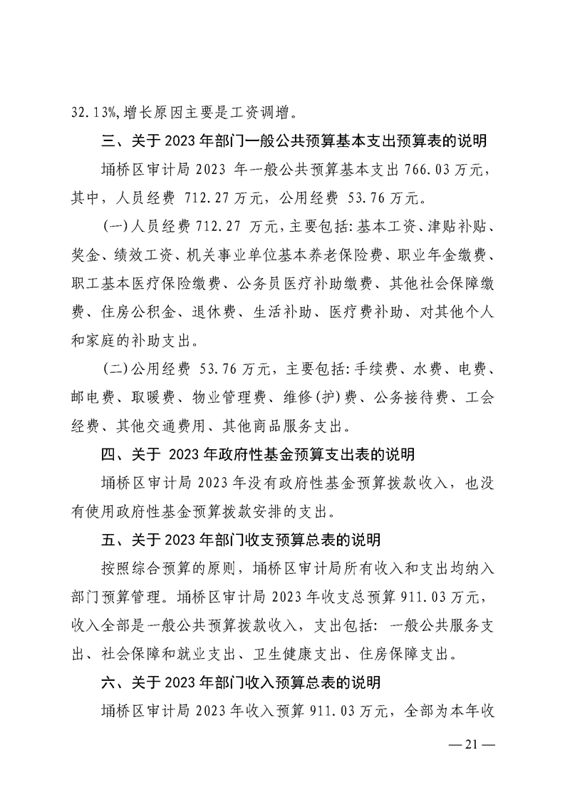
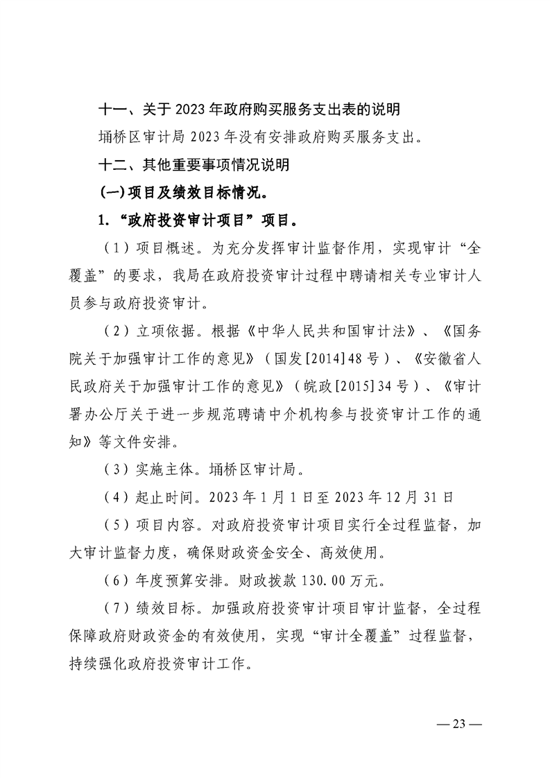
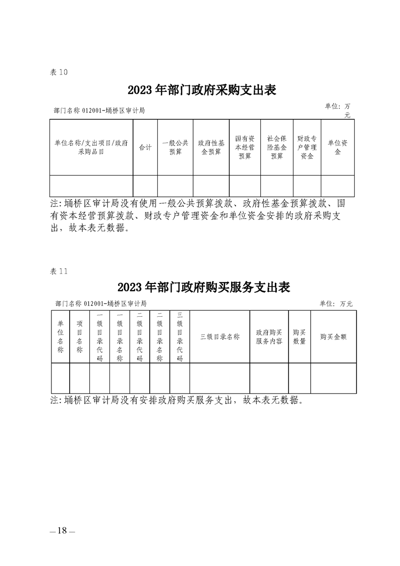
长辈版
无障碍
繁体中文
您的位置:
首页
> 宿州市埇桥区人民政府
>
财政预决算领域
>
部门预算
信息分类:
内容分类:
部门预算
发文日期:
2023-02-08 17:08:37
生成日期:
2023-02-08 17:08:37
生效时间:
废止时间:
发布机构:
宿州市埇桥区人民政府
文 号:
名 称:
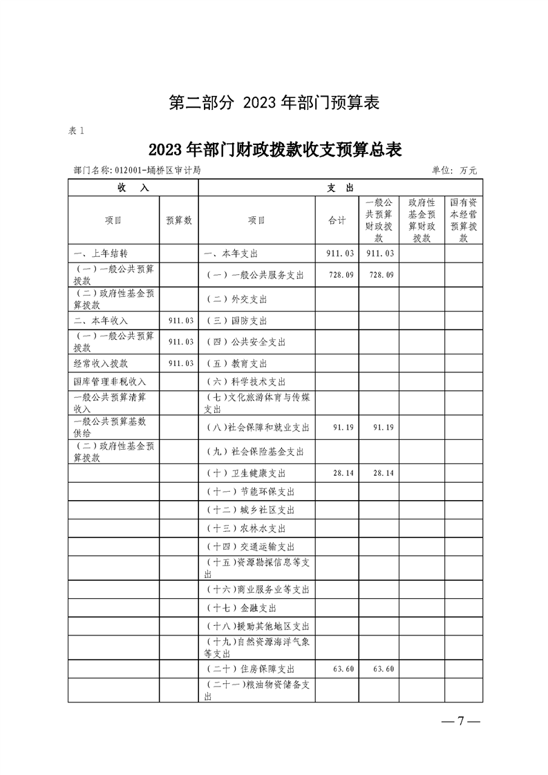
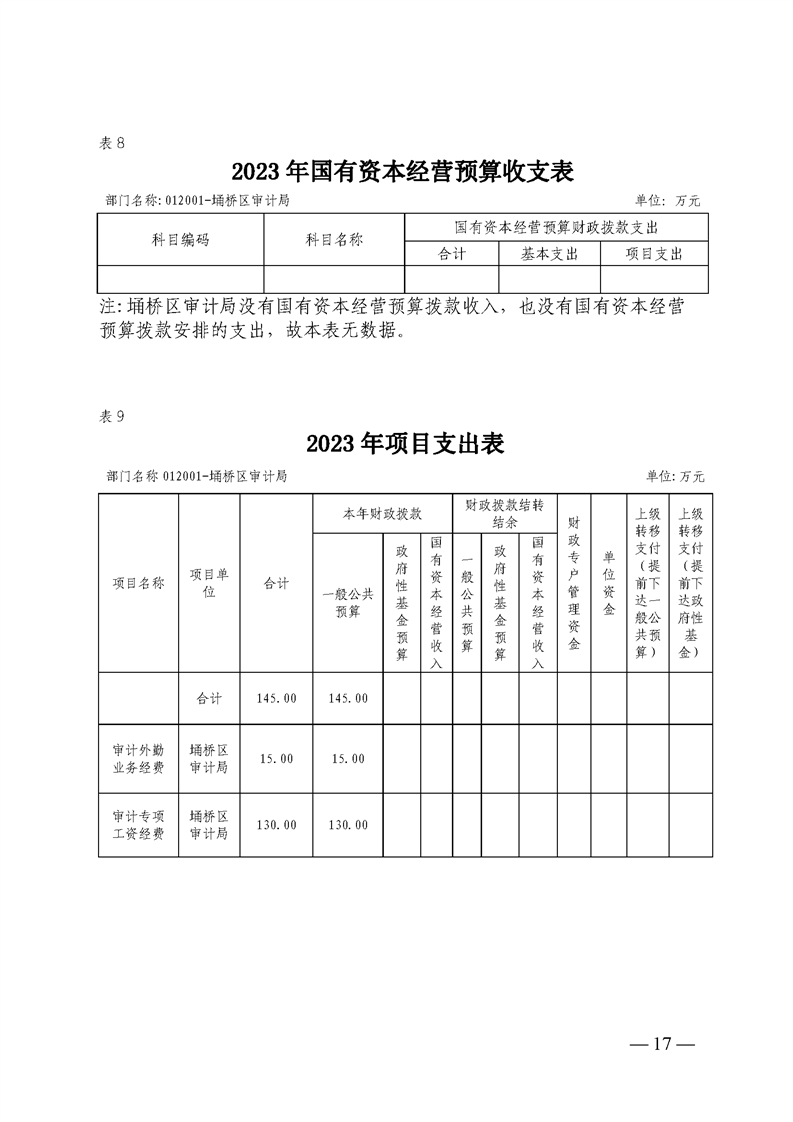
埇桥区审计局2023年预算公开说明
关
键
词:
埇桥区审计局2023年预算公开说明
文章来源: 宿州市埇桥区审计局
浏览量:
发表时间:2023-02-08 17:08
责任编辑: 埇桥审计局
字体大小:
【
大
中
小
】