长辈版
无障碍
繁体中文
您的位置:
首页
> 宿州市埇桥区人民政府
>
财政预决算领域
>
部门预算
信息分类:
公告,财政、金融、审计、统计,卫生、体育、医疗,个人,企业
内容分类:
部门预算
发文日期:
2023-02-08 12:14:00
生成日期:
2023-02-08 12:14:00
生效时间:
废止时间:
发布机构:
宿州市埇桥区人民政府
文 号:
名 称:
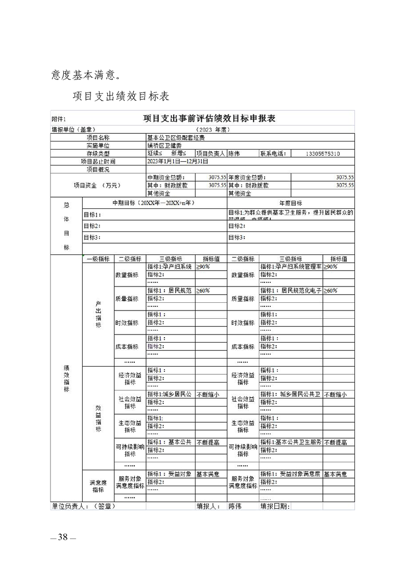
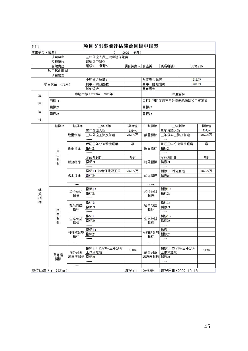
2023年埇桥区卫健委部门预算公开
关
键
词:
2023年埇桥区卫健委部门预算公开
文章来源: 宿州市埇桥区卫生健康委员会
浏览量:
发表时间:2023-02-08 12:14
责任编辑: 卫生健康委员会
字体大小:
【
大
中
小
】