宿州市埇桥区顺河镇鹤山村村庄规划(2021-2035年)批前公示
《宿州市埇桥区顺河镇鹤山村村庄规划(2021-2035年)》经过广泛调查论证、深化,目前已完成编制成果。根据《中华人民共和国城乡规划法》《“多规合一”实用性村庄规划编制规程》(安徽省地方标准DB34/T 4985-2025)等要求,为切实增强规划的合理性、可行性和科学性,现依法组织《宿州市埇桥区顺河镇鹤山村村庄规划(2021-2035年)》批前公示,公示期间有关单位和个人对该方案如有意见或建议,请于公示期内反馈,以便进一步修改完善,逾期未反馈,视为无意见。
1、项目名称
宿州市埇桥区顺河镇鹤山村村庄规划(2021-2035年)
2、公示时间
2025年11月17日至2025年12月16日
3、联系方式
联系人:殷工 17355752283
江工(编制单位)18655722922
意见反馈邮箱:yqgtgh009@163.com
附:两图一表一则
(1)村域国土空间规划图
(2)重点区域总平面图
(3)近期建设项目(工程)表
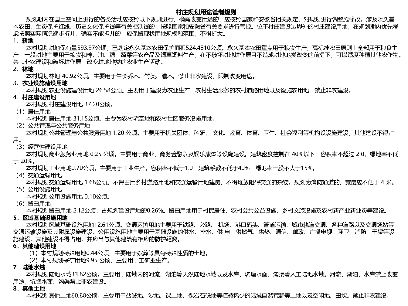
(4)村庄规划用途管制规则




皖公网安备 34130202000166号

