长辈版
无障碍
繁体中文
您的位置:
首页
> 宿州市埇桥区人民政府
>
义务教育领域
>
招生管理
>
招生公告
信息分类:
其他,科技、教育,个人
内容分类:
招生公告
发文日期:
2025-06-24 10:50:39
生成日期:
2025-06-24 10:50:39
生效时间:
废止时间:
发布机构:
宿州市埇桥区人民政府
文 号:
名 称:
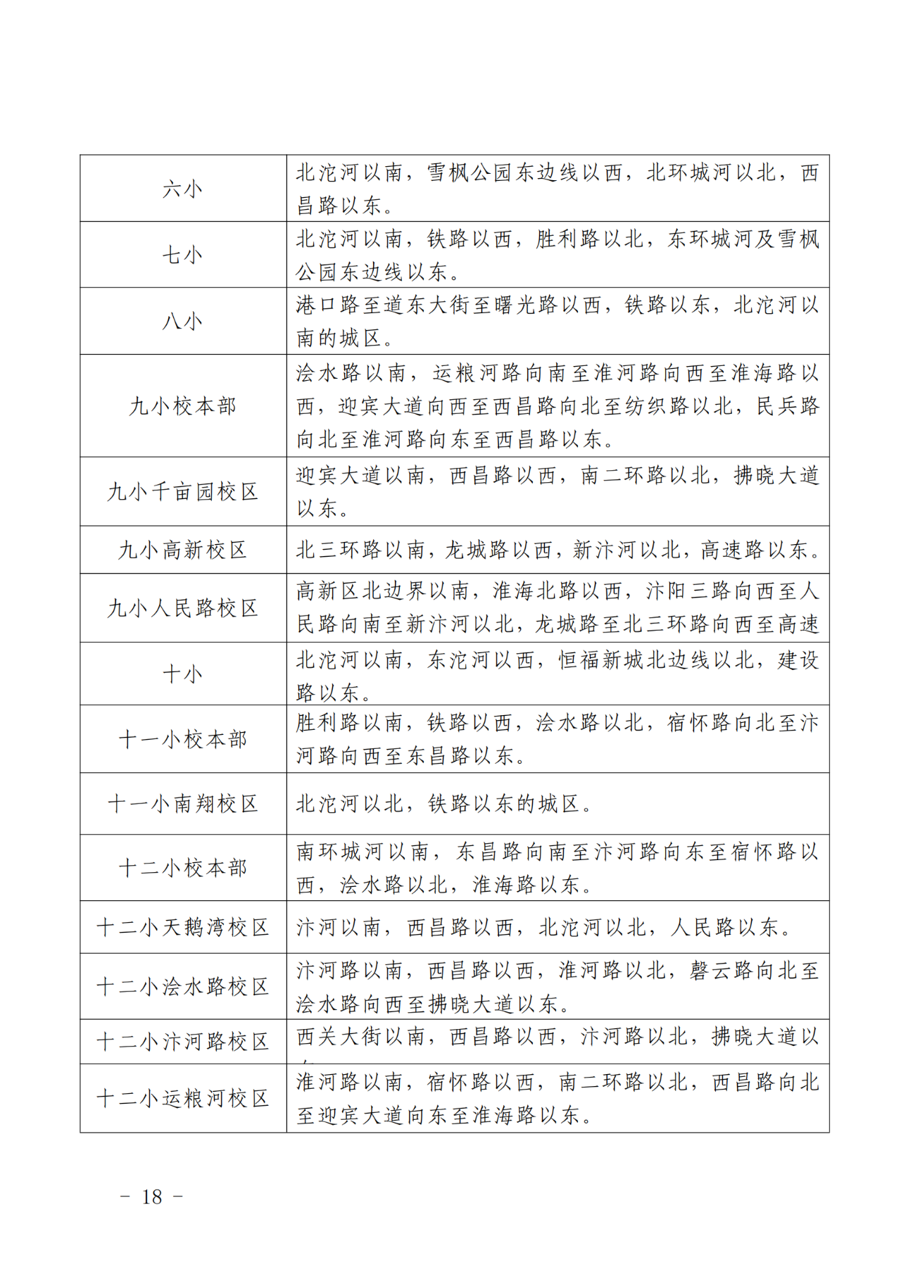
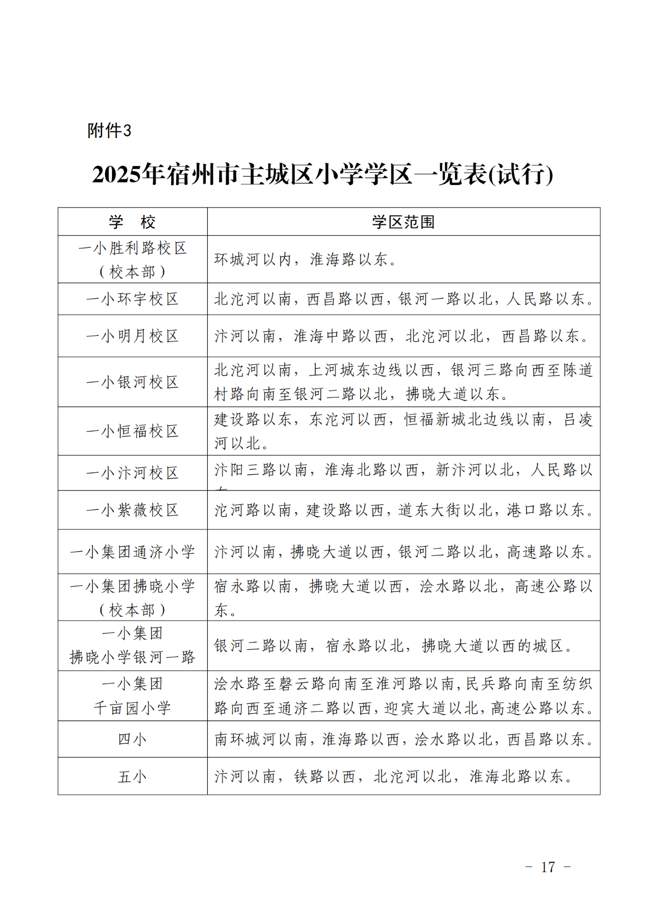
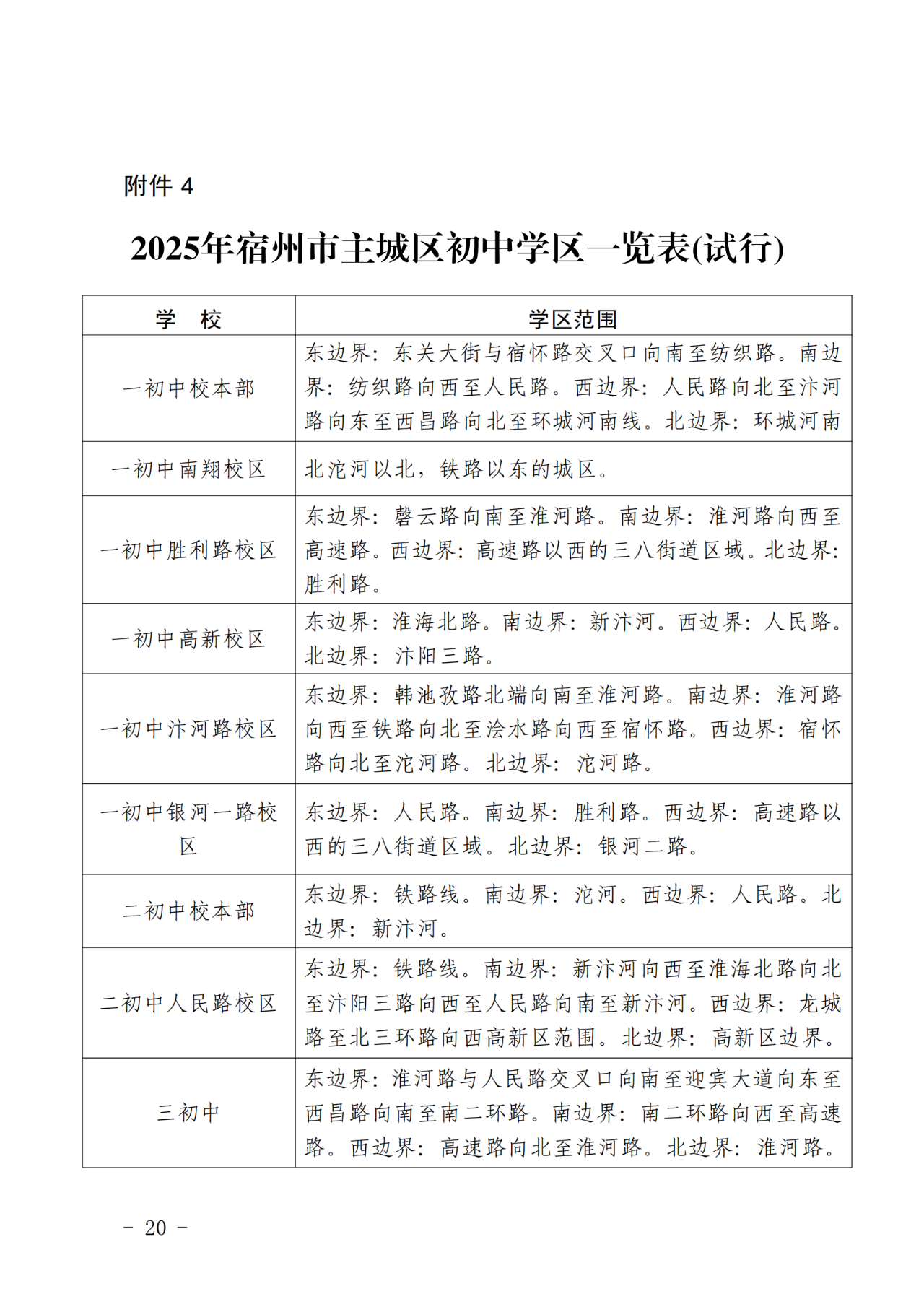
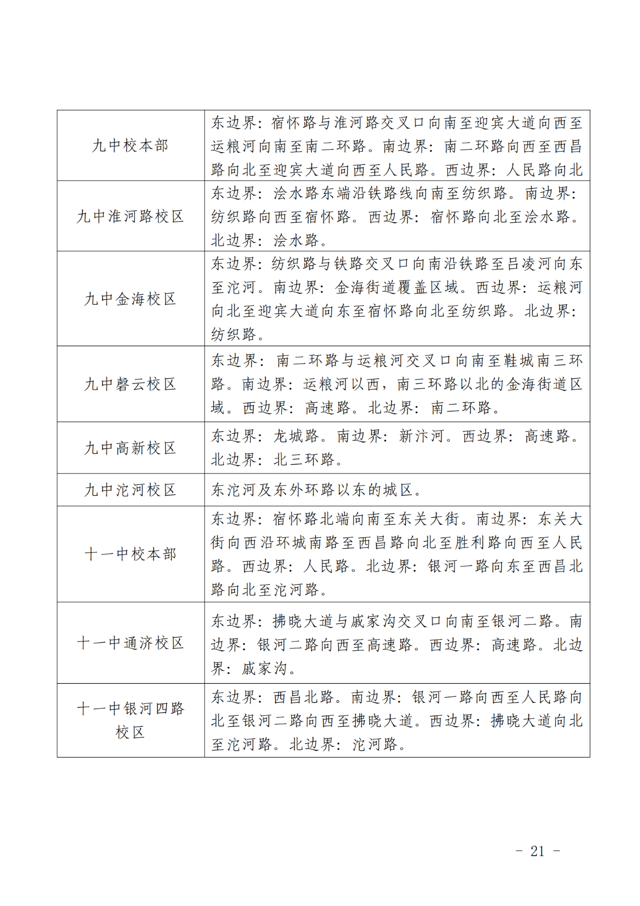
2025年宿州市主城区中小学学区一览表(试行)
关
键
词:
2025年宿州市主城区中小学学区一览表(试行)
文章来源: 宿州市埇桥区教育体育局
浏览量:
发表时间:2025-06-24 10:50
责任编辑: 教育体育局
字体大小:
【
大
中
小
】