长辈版
无障碍
繁体中文
您的位置:
首页
> 符离镇人民政府
>
社会保险领域
>
养老保险服务
信息分类:
内容分类:
养老保险服务
发文日期:
2023-12-28 16:48:31
生成日期:
2023-12-28 16:48:31
生效时间:
废止时间:
发布机构:
符离镇人民政府
文 号:
名 称:
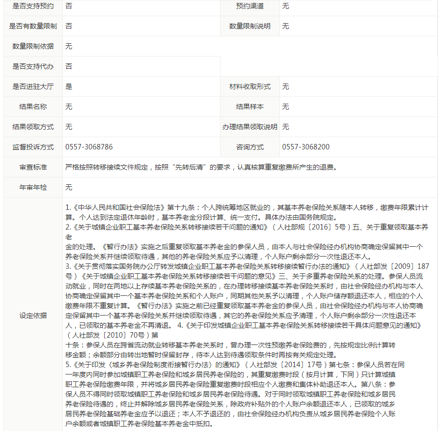
【养老保险服务】多重养老保险关系个人账户退费
关
键
词:
【养老保险服务】多重养老保险关系个人账户退费
文章来源: 符离镇人民政府
浏览量:
发表时间:2023-12-28 16:48
责任编辑: 符离镇人民政府
字体大小:
【
大
中
小
】