长辈版
无障碍
繁体中文
您的位置:
首页
> 符离镇人民政府
>
财政预决算领域
>
政府预算
信息分类:
内容分类:
政府预算
发文日期:
2026-03-06 17:29:57
生成日期:
2026-03-06 17:29:57
生效时间:
废止时间:
发布机构:
符离镇人民政府
文 号:
名 称:
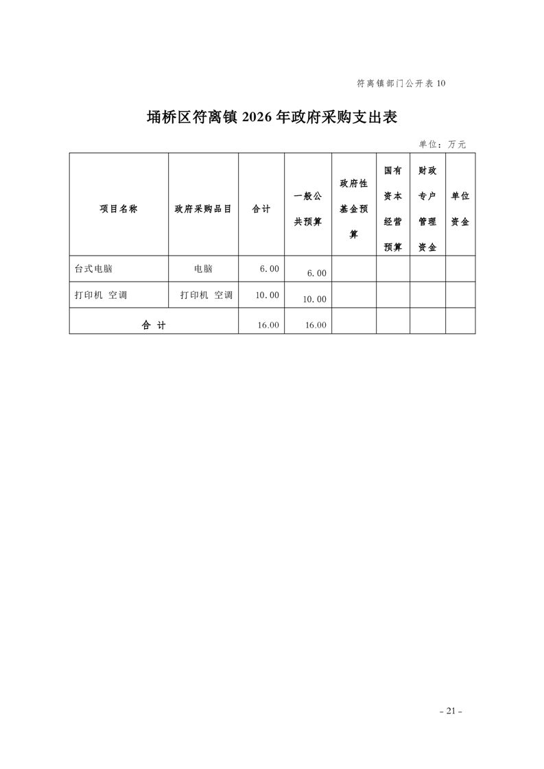
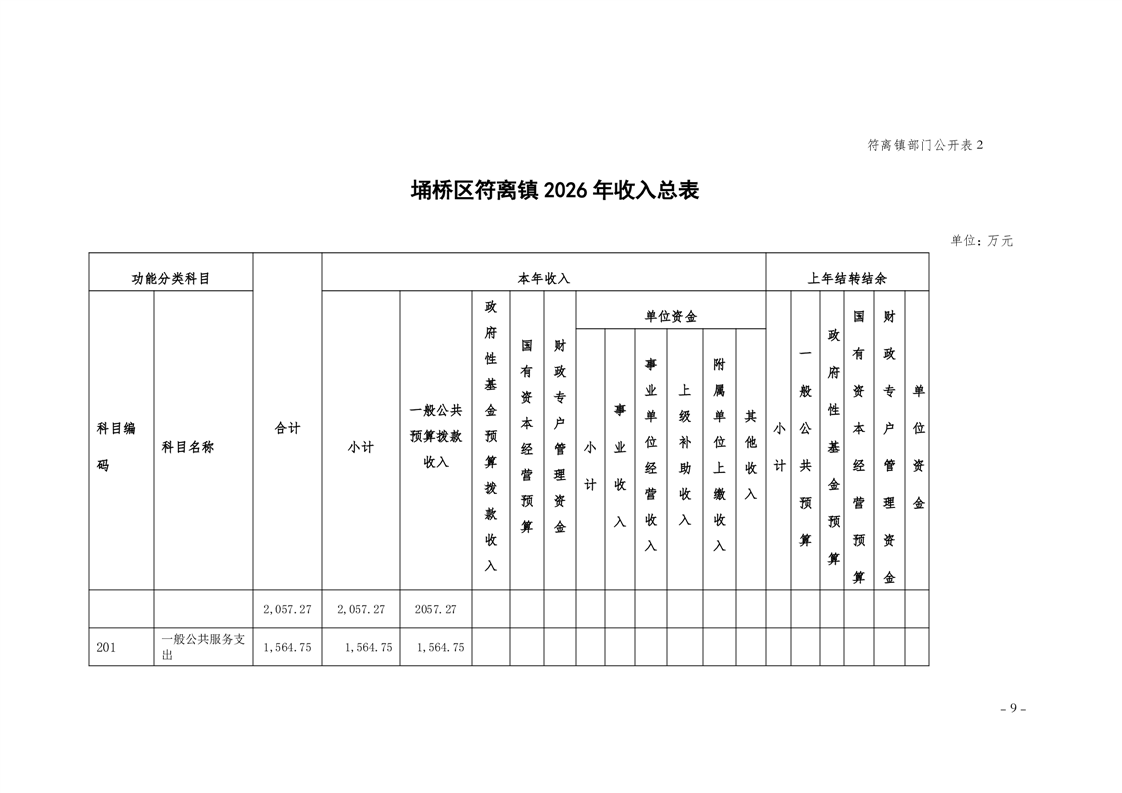
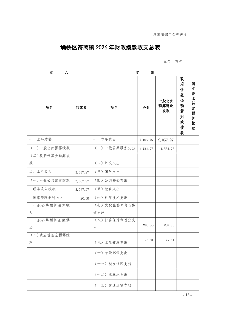
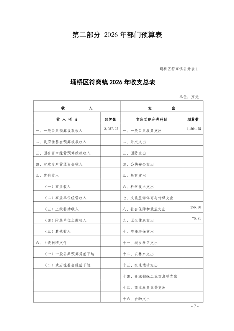
符离镇2026年财政预算公开情况说明
关
键
词:
符离镇2026年财政预算公开情况说明
文章来源: 符离镇人民政府
浏览量:
发表时间:2026-03-06 17:29
责任编辑: 符离镇人民政府
字体大小:
【
大
中
小
】
目前我镇2026年财政预算表相关数据正在更新,目前还未完成,特此说明。