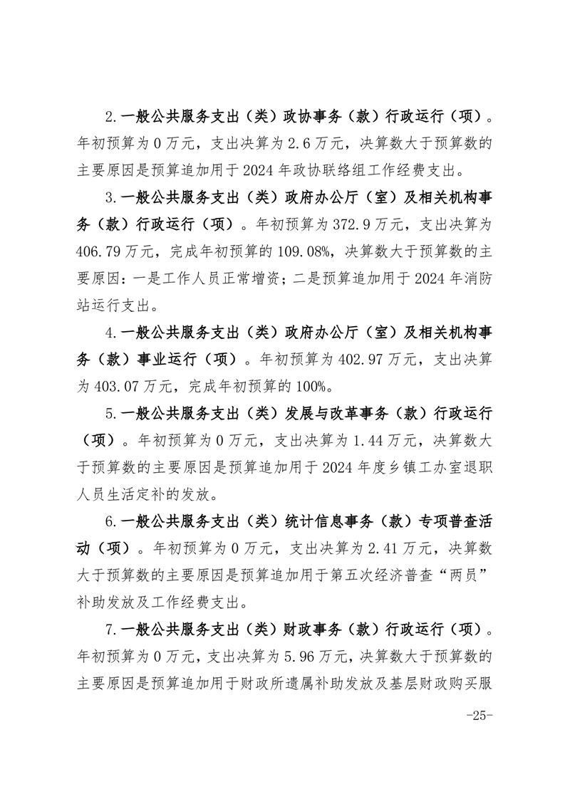
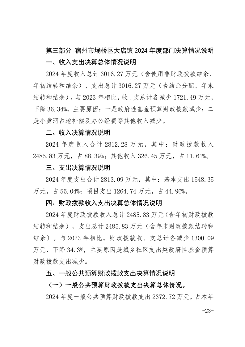
长辈版
无障碍
繁体中文
您的位置:
首页
> 大店镇人民政府
>
财政预决算领域
>
政府决算
信息分类:
内容分类:
政府决算
发文日期:
2025-08-29 09:09:51
生成日期:
2025-08-29 09:09:51
生效时间:
废止时间:
发布机构:
大店镇人民政府
文 号:
名 称:
宿州市埇桥区大店镇2024年度部门决算
关
键
词:
宿州市埇桥区大店镇2024年度部门决算
文章来源: 大店镇人民政府
浏览量:
发表时间:2025-08-29 09:09
责任编辑: 大店镇人民政府
字体大小:
【
大
中
小
】