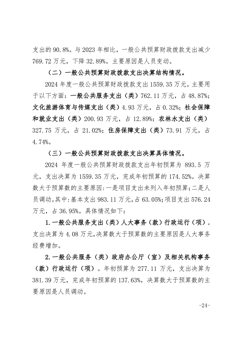
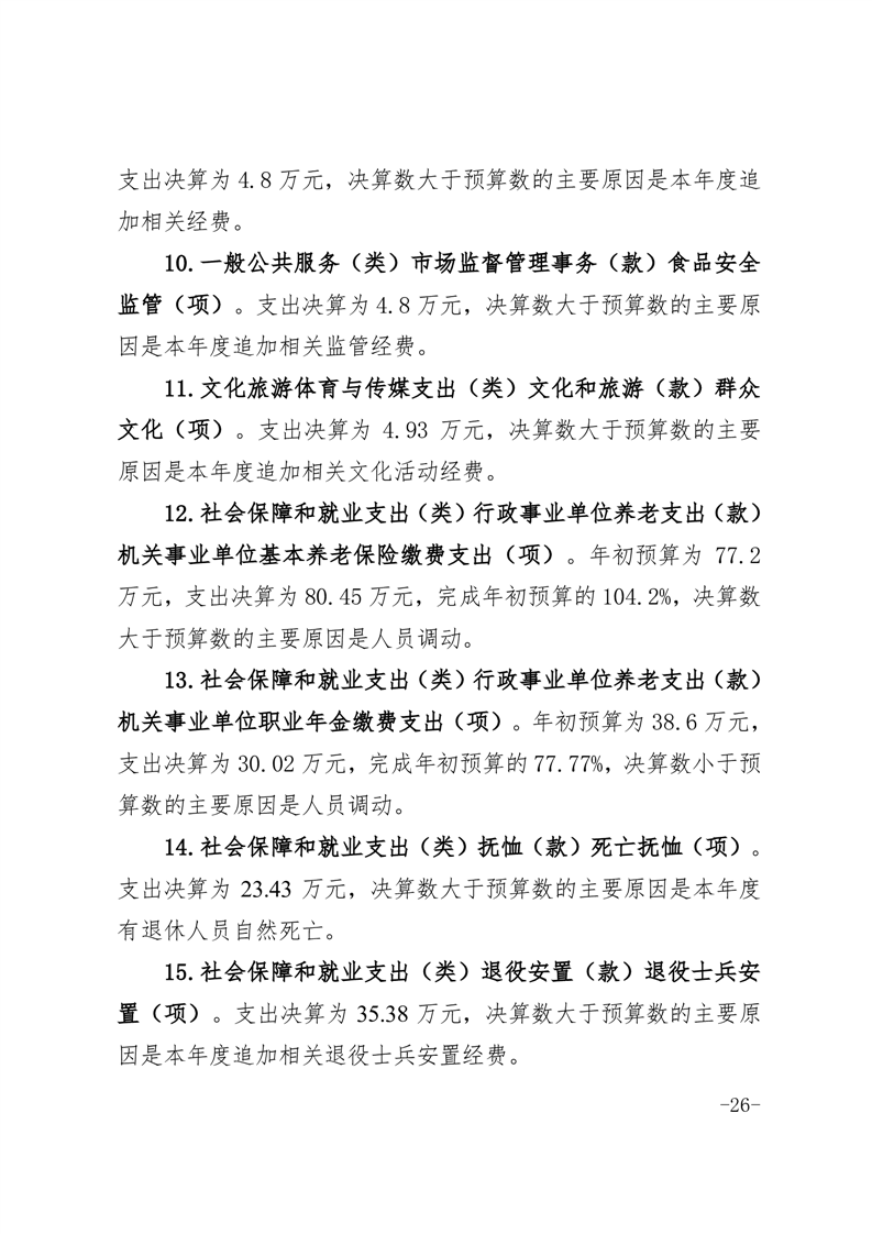
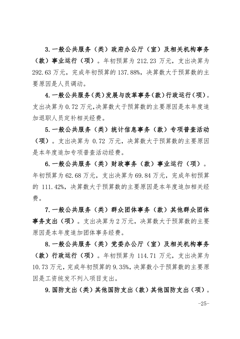
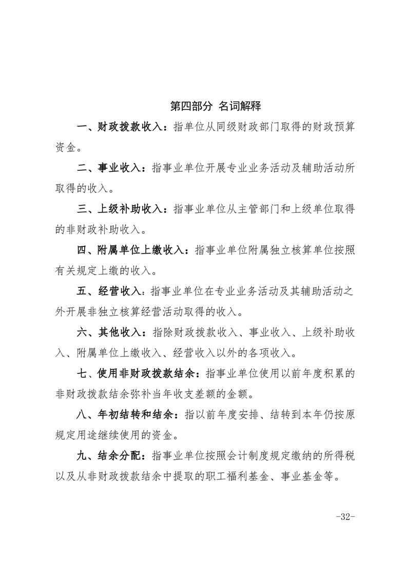
长辈版
无障碍
繁体中文
您的位置:
首页
> 桃沟镇人民政府
>
财政预决算领域
>
政府决算
信息分类:
内容分类:
政府决算
发文日期:
2025-08-29 08:40:57
生成日期:
2025-08-29 08:40:57
生效时间:
废止时间:
发布机构:
桃沟镇人民政府
文 号:
名 称:
宿州市埇桥区桃沟镇2024年度部门决算公开
关
键
词:
宿州市埇桥区桃沟镇2024年度部门决算公开
文章来源: 桃沟镇人民政府
浏览量:
发表时间:2025-08-29 08:40
责任编辑: 桃沟乡人民政府
字体大小:
【
大
中
小
】