长辈版
无障碍
繁体中文
您的位置:
首页
> 永镇镇人民政府
>
义务教育领域
>
财务信息
信息分类:
内容分类:
财务信息
发文日期:
2022-10-10 15:00:24
生成日期:
2022-10-10 15:00:24
生效时间:
废止时间:
发布机构:
永镇镇人民政府
文 号:
名 称:
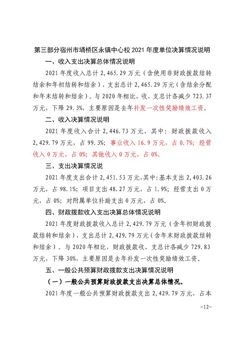
宿州市埇桥区永镇中心校2021年度单位决算
关
键
词:
宿州市埇桥区永镇中心校2021年度单位决算
文章来源: 永镇镇人民政府
浏览量:
发表时间:2022-10-10 15:00
责任编辑: 永镇乡人民政府
字体大小:
【
大
中
小
】