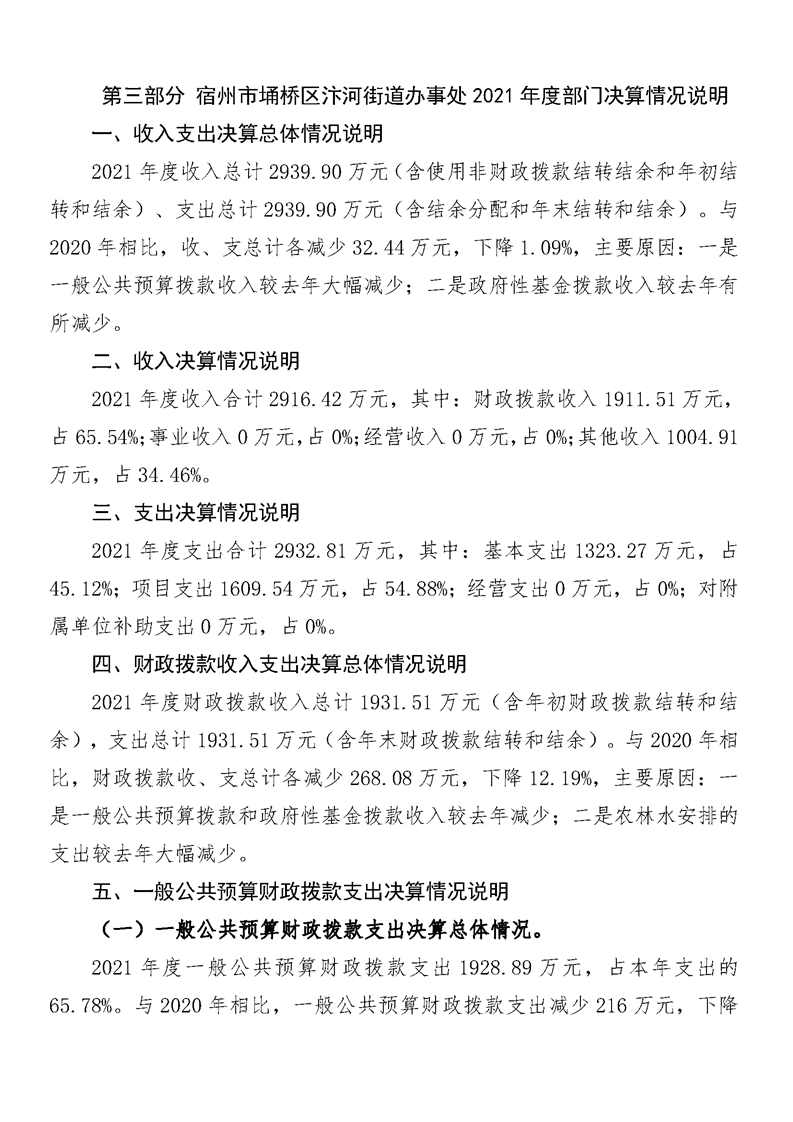
长辈版
无障碍
繁体中文
您的位置:
首页
> 汴河街道办事处
>
财政预决算领域
>
财政决算
信息分类:
内容分类:
财政决算
发文日期:
2022-09-30 17:07:14
生成日期:
2022-09-30 17:07:14
生效时间:
废止时间:
发布机构:
汴河街道办事处
文 号:
名 称:
【部门决算】宿州市埇桥区汴河街道2021年度部门决算
关
键
词:
【部门决算】宿州市埇桥区汴河街道2021年度部门决算
文章来源: 汴河街道办事处
浏览量:
发表时间:2022-09-30 17:07
责任编辑: 汴河街道办事处
字体大小:
【
大
中
小
】