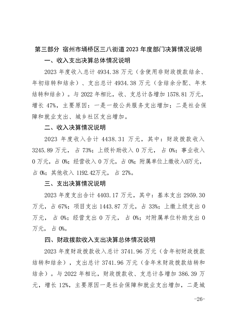
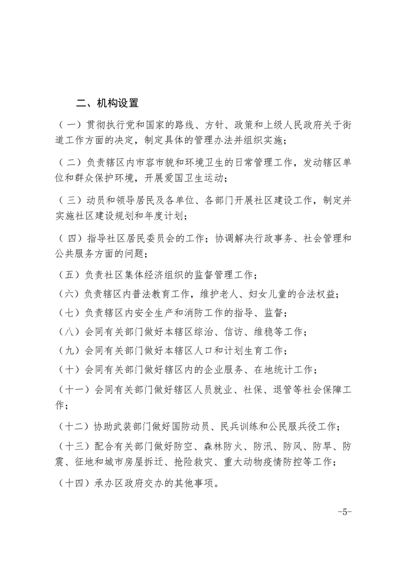
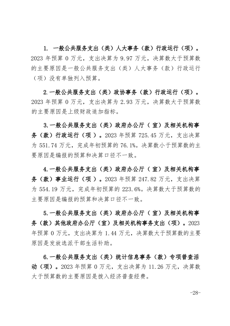
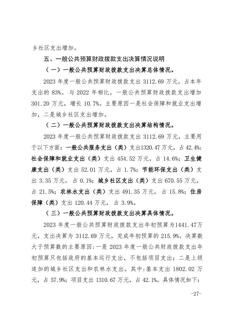
长辈版
无障碍
繁体中文
您的位置:
首页
> 三八街道办事处
>
财政预决算领域
>
财政决算
信息分类:
内容分类:
财政决算
发文日期:
2024-08-28 09:37:23
生成日期:
2024-08-28 09:37:23
生效时间:
废止时间:
发布机构:
三八街道办事处
文 号:
名 称:
宿州市埇桥区三八街道2023年度部门决算公开说明
关
键
词:
宿州市埇桥区三八街道2023年度部门决算公开说明
文章来源: 三八街道办事处
浏览量:
发表时间:2024-08-28 09:37
责任编辑: 三八街道办事处
字体大小:
【
大
中
小
】