长辈版
无障碍
繁体中文
您的位置:
首页
> 北杨寨行管区
>
财政预决算领域
>
政府决算
信息分类:
内容分类:
政府决算
发文日期:
2021-08-27 11:01:25
生成日期:
2021-08-27 11:01:25
生效时间:
废止时间:
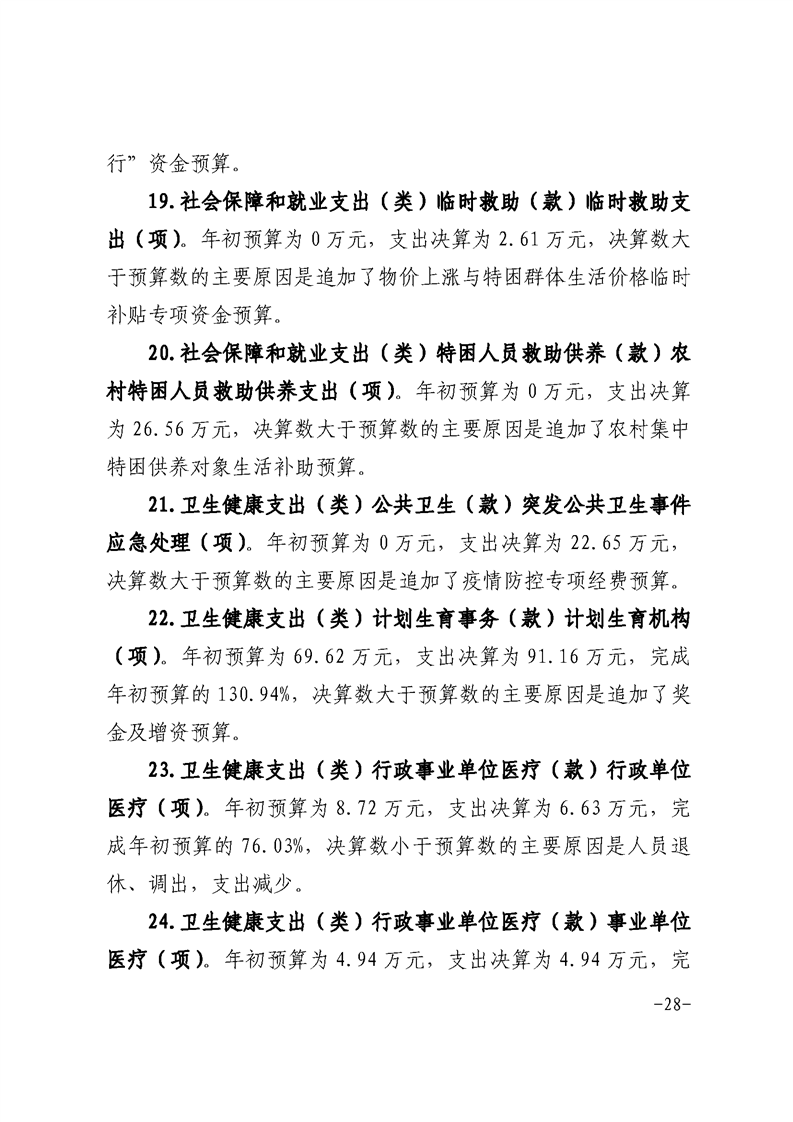
发布机构:
北杨寨行管区
文 号:
名 称:
宿州市埇桥区北杨寨行管区2020年度部门决算
关
键
词:
宿州市埇桥区北杨寨行管区2020年度部门决算
文章来源: 北杨寨行管区
浏览量:
发表时间:2021-08-27 11:01
责任编辑: 北杨寨行管区
字体大小:
【
大
中
小
】