您当前的位置:首页 > 宿州市埇桥区民政局 > 财政资金 > 年度财政预决算及“三公”经费情况 > 本部门决算
浏览量:   字体大小:【    】打印
 号: 003191914/202508-00020  信息分类: 本部门决算
 内容分类: 其他,财政、金融、审计、统计,民政、扶贫、救灾、优抚,个人 发布机构: 宿州市埇桥区民政局
 成文日期: 2025-08-29  发布时间: 2025-08-29 15:33
号: 非正式文件,无文号  性: 有效
 废止时间: 暂无  词:
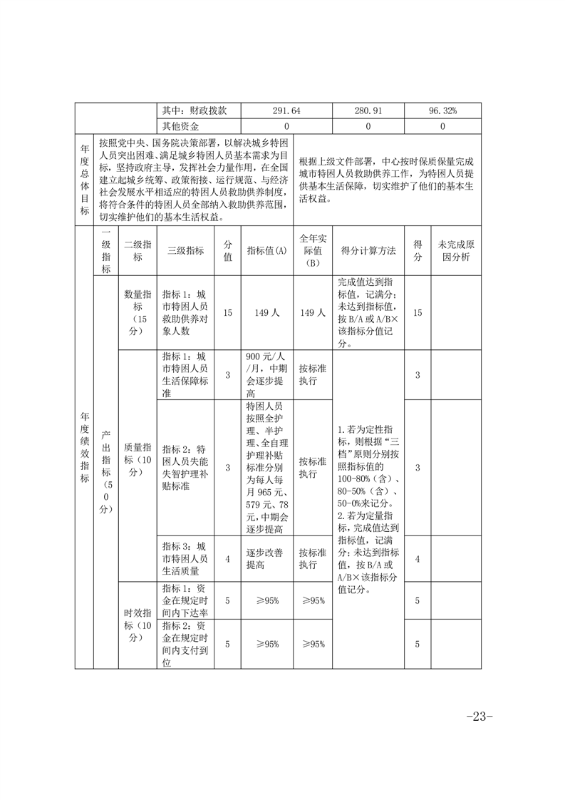
称: 宿州市埇桥区社会福利救助中心2024年度单位决算
人: 初审:任莉     复审:尹成花    终审: 朱志伦

宿州市埇桥区社会福利救助中心2024年度单位决算

文章来源: 宿州市埇桥区民政局发表时间:2025-08-29 15:33 责任编辑: 埇桥民政局浏览量:
字体大小:【    】打印

宿州市埇桥区社会福利救助中心2024年度单位决算

null
扫一扫在手机打开当前页