您当前的位置:首页 > 宿州市埇桥区水利局 > 财政资金 > 年度财政预决算及“三公”经费情况 > 本部门预算
浏览量:   字体大小:【    】打印
 号: 003191658/202603-00003  信息分类: 本部门预算
 内容分类: 其他,财政、金融、审计、统计,农业、林业、水利,其它,个人,企业 发布机构: 宿州市埇桥区水利局
 成文日期: 2026-03-03  发布时间: 2026-03-03 16:11
号: 非正式文件,无文号  性: 有效
 废止时间: 暂无  词:
称: 宿州市埇桥区水利局2026年单位预算
人: 初审:李鑫     复审:王鹏鹏    终审: 娄雪剑

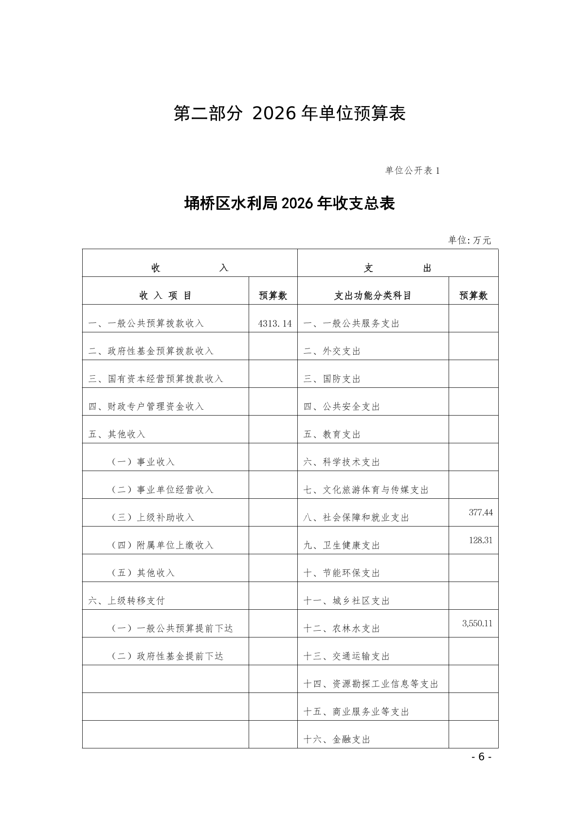
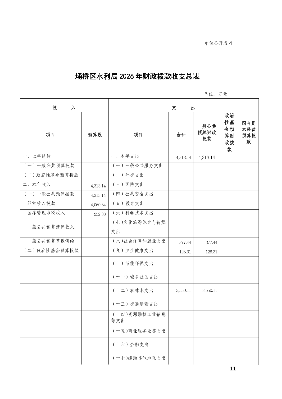
宿州市埇桥区水利局2026年单位预算

文章来源: 宿州市埇桥区水利局发表时间:2026-03-03 16:11 责任编辑: 埇桥水利局浏览量:
字体大小:【    】打印

宿州市埇桥区水利局2026年单位预算

null
扫一扫在手机打开当前页