| 索引号: | MB1394849/202501-00014 | 信息分类: | 预警信息及应对情况 |
|---|---|---|---|
| 内容分类: | 其他,其它,个人 | 发布机构: | 北杨寨行管区 |
| 成文日期: | 2025-01-27 | 发布时间: | 2025-01-27 09:09 |
| 文号: | 非正式文件,无文号 | 有效性: | 有效 |
| 废止时间: | 暂无 | 关键词: | |
| 名称: | 【自然灾害类预警信息及应急处置措施】寒潮与低温雨雪冰冻天气防御预警及应对情况 | ||
| 审核人: | 初审:宗宁     复审:武湘智    终审: 王四虎 | ||
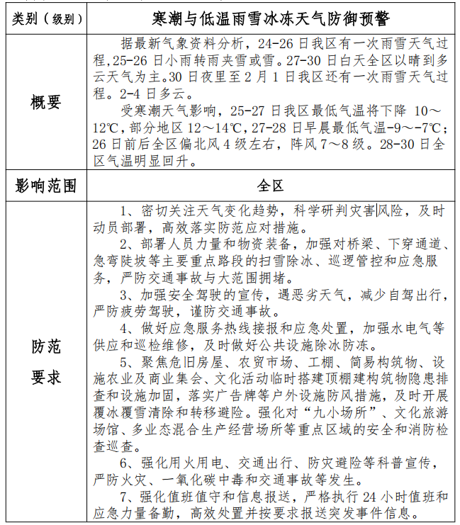
按照区级文件要求,北杨寨行管区立即对防范雨雪寒潮灾害进行安排,近日内应对情况如下:
1、立即召开工作会议,对雨雪寒潮情况研判并对工作开展进行统筹安排。
2、部署人员力量和物资装备,加强对桥梁、下穿通道、急弯陡坡等主要重点路段的扫雪除冰、巡逻管控和应急服务,严防交通事故与大范围拥堵。
3、加强安全驾驶的宣传,遇恶劣天气,减少自驾出行,严防疲劳驾驶,谨防交通事故。
4、做好应急服务热线接报和应急处置,加强水电气等供应和巡检维修,及时做好公共设施除冰防冻。
5、聚焦危旧房屋、农贸市场、工棚、简易构筑物、设施农业及商业集会、文化活动临时搭建顶棚建构筑物隐患排查和设施加固,落实广告牌等户外设施防风措施,及时开展
覆冰覆雪清除和转移避险。强化对“九小场所”、文化旅游场馆、多业态混合生产经营场所等重点区域的安全和消防检查巡查。
6、强化用火用电、交通出行、防灾避险等科普宣传,严防火灾、一氧化碳中毒和交通事故等发生。
7、强化值班值守和信息报送,严格执行24小时值班和应急力量备勤,高效处置并按要求报送突发事件信息。
