您当前的位置:首页 > 区法院 > 部门决算
浏览量:   字体大小:【    】打印
 号: /202508-00001  信息分类: 部门决算
 内容分类: 公告,财政、金融、审计、统计,个人 发布机构: 区法院
 成文日期: 2025-08-28  发布时间: 2025-08-28 09:33
号: 非正式文件,无文号  性: 有效
 废止时间: 暂无  词:
称: 宿州市埇桥区人民法院2024年度部门决算
人: 初审:孙子秋     复审:刘莉君    终审: 马为民

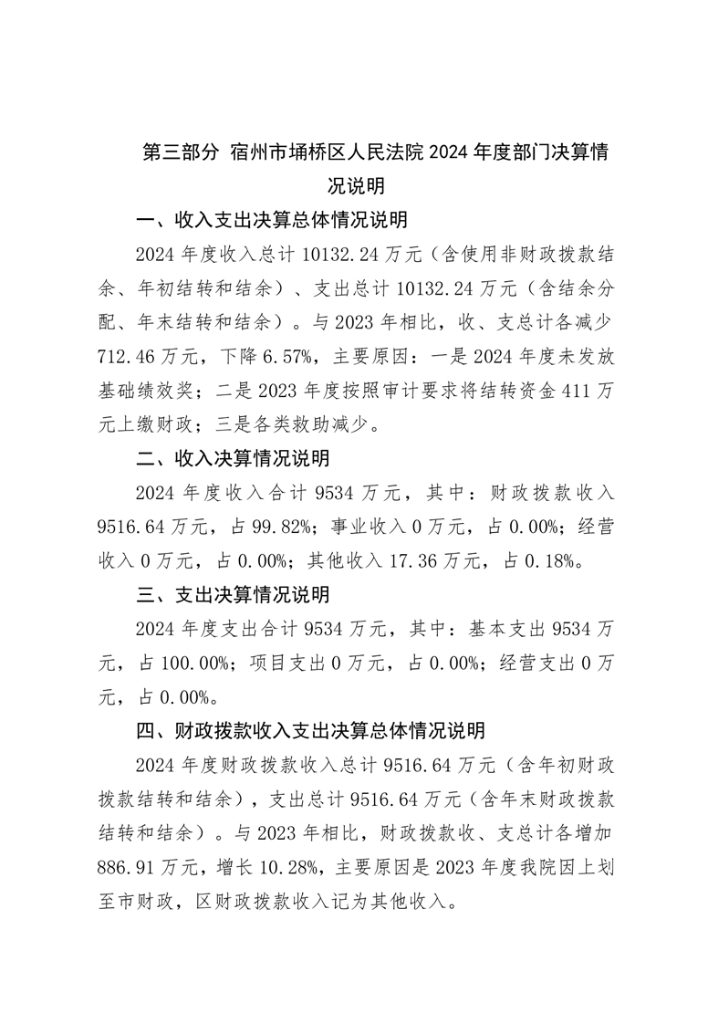
宿州市埇桥区人民法院2024年度部门决算

文章来源: 宿州市埇桥区人民法院发表时间:2025-08-28 09:33 责任编辑: 孙子秋浏览量:
字体大小:【    】打印
扫一扫在手机打开当前页